来源:管理员时间:2020-05-23
2020 年 5 月 23 日北京志华信远劳务服务有限责任公司党支部在支部书记李秀谊的带领下,在党员群里组织党员认真学习政府工作报告。
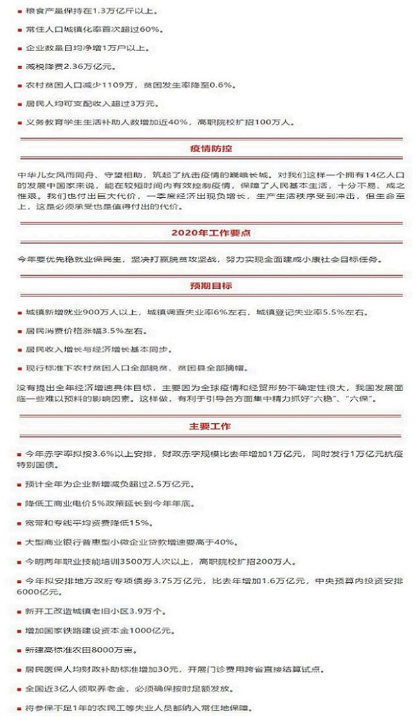
政府工作报告中的内容,党员们认真学习,细心领会,并积极发言,畅谈心得。政府工作报告内容包括:
1.2019 年工作总结、2.疫情防控、3.2020 年的工作要点:优先稳就业保民生,坚决打赢脱贫攻坚战,努力实现全面建成小康社会目标任务。4.预期目标:城镇新增就业 900 万人以上,城镇调查失业率 6%左右,城镇登记失业率 5.5%左右。居民消费价格涨幅 3.5%左右。居民收入增长与经济增长基本同步。现行标准下农村贫困人口全部脱贫、贫困县全部摘帽。没有提出全年经济增速具体目标,主要因为全球疫情和经贸形势不确定性很大,我国发展面临一些难以预料的影响因素。这样做,有利于引导各方面集中精力抓好“六稳”、“六保”。5.
主要工作。当前和今后一个时期,我国发展面临风险挑战前所未有,但我们有独特政治和制度优势、雄厚经济基础、巨大市场潜力,亿万人民勤劳智慧。只要直面挑战,坚定发展信心,增强发展动力,维护和用好我国发展重要战略机遇期,当前的难关一定能闯过,中国的发展必将充满希望。
通过学习党员们信心百倍,纷纷表示要在各自的岗位上做出表率,主动作为、积极有为,以实际行动践行党员的初心使命。


